bevitor·伟德国际官方网站 - 始于1946源于英国
信息公开
领导信箱
人才招聘
资料下载
English
首页
走进集团
bevitor伟德简介
公司院训
领导班子
经理寄语
文化传承
学术委员会
组织架构
办事流程
职能职责
乡村振兴公司
bevitor伟德简介
职能职责
交流合作
文件政策
团队队伍
在职教师
行政教辅
退休教师
历任教师
党建工作
组织建设
思想建设
制度建设
组织机构
党风廉政
网上党校
人才培养
本科教育
本科动态
专业介绍
管理制度
课程建设
资料下载
研究生推免
研究生教育
文件制度
实验条件
实验室简介
实验教学软件
实验室安全
实验室建设与管理
科学研究
学术前沿
研究机构
项目成果
队伍建设
交流合作
服务概况
服务类型
培训工作
社会服务
员工工作
团委、员工会
学工动态
服务员工
网上团校
素质拓展
教工之家
工会简介
工会制度
教代会工作
活动展示
员工中心
组织机构
员工名录
员工风采
员工动态
人才培养
本科教育
>
本科动态
专业介绍
管理制度
课程建设
资料下载
研究生推免
研究生教育
>
实验条件
>
本科动态
当前位置:
首页
>
人才培养
>
本科教育
>
本科动态
>
正文
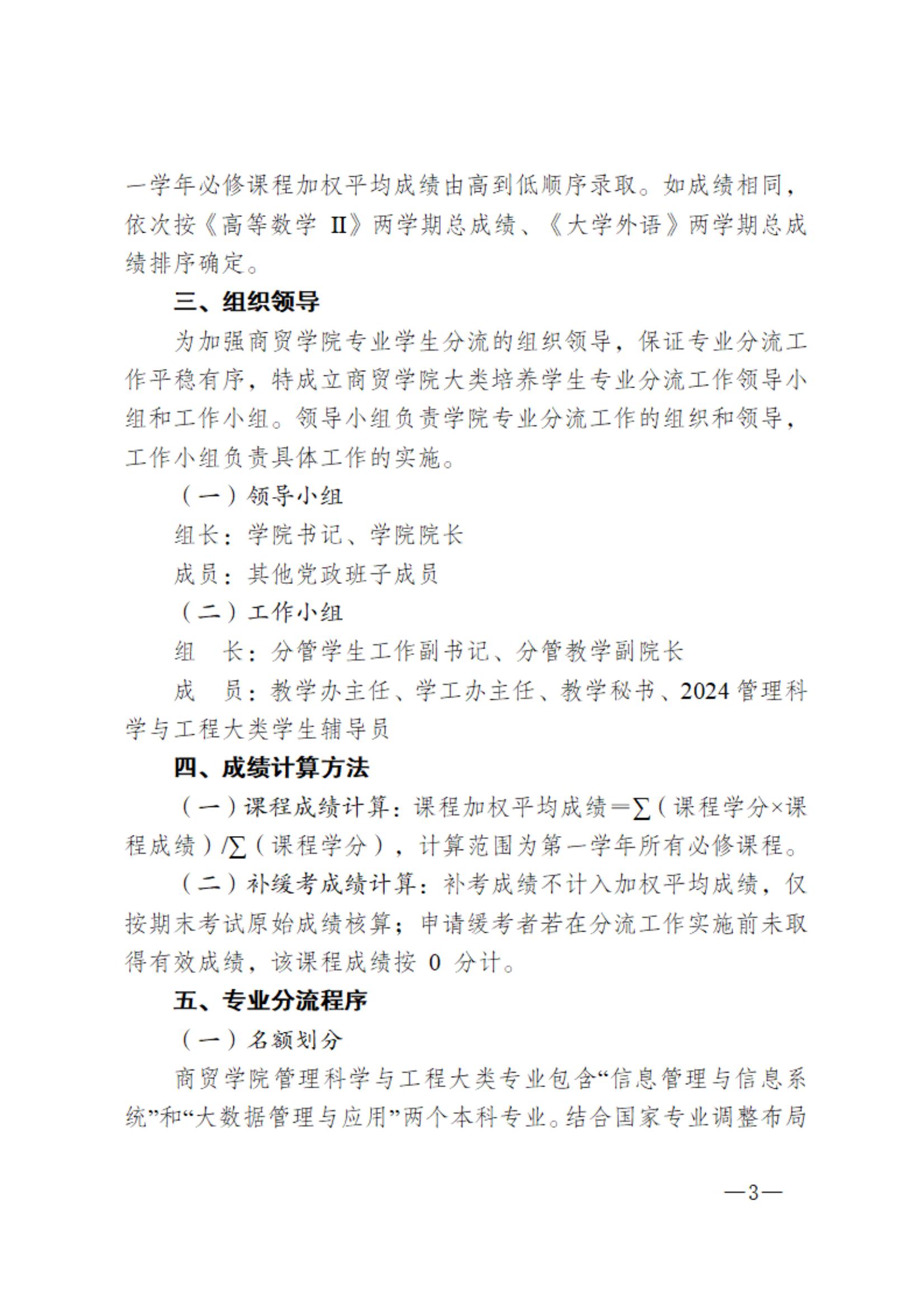
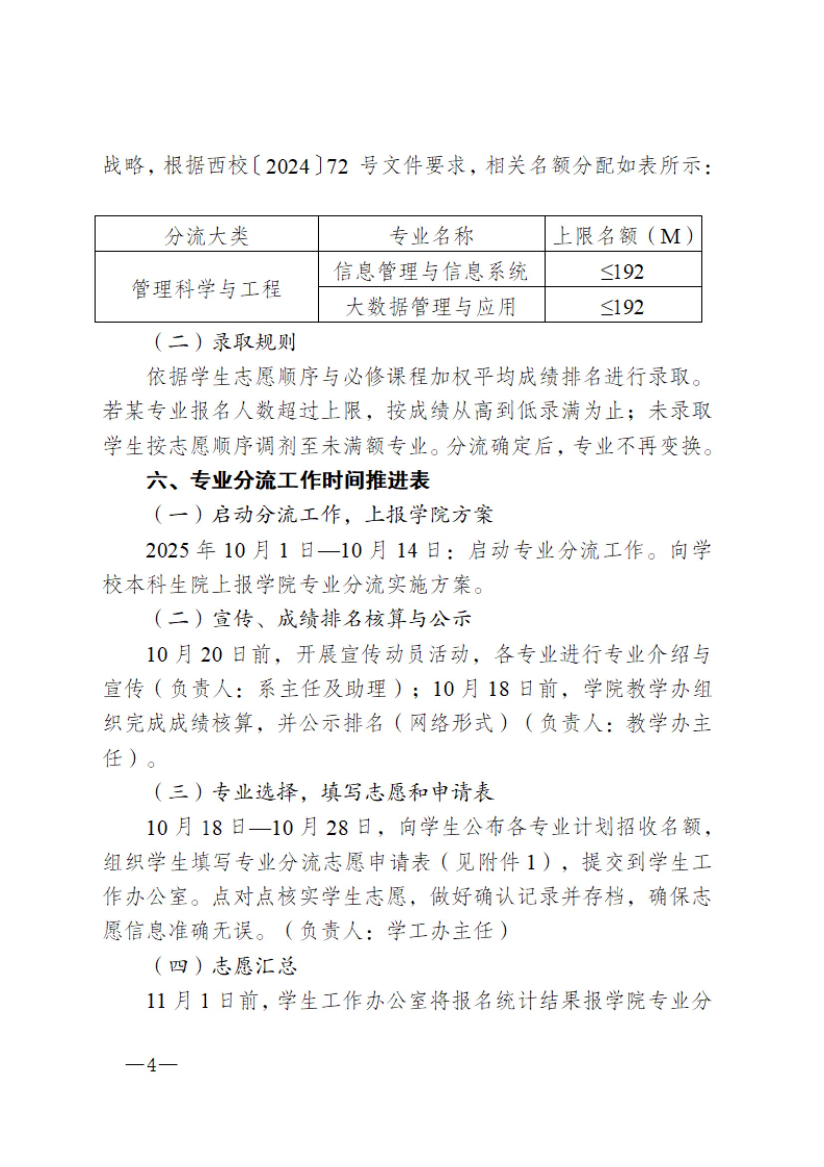
bevitor伟德关于印发《2024级本科管理科学与工程大类专业分流实施细则》的通知
发布时间:2025-10-11 16:56
作者:
来源:bevitor伟德
浏览次数:
附件【
附件1:bevitor伟德2024级专业分流志愿申请表.doc
】已下载
次
附件【
附件2:家长知情书格式说明.doc
】已下载
次